Lompat ke konten Lompat ke sidebar Lompat ke footer

Lm358 Smd Datasheet : Other Integrated Circuits Business & Industrial 10pcs - Lm358 lm258 lm358 smd lm358 vco ic lm358n vco lm358n lm358 sum lm158ah lm358 .

Lm358 voltage comparator specifications datasheets context search. Power mosfet, igbt, ic, triacs database. The lm358 and lm2904 are available in a chip sized. Lm358 lm258 lm358 smd lm358 vco ic lm358n vco lm358n lm358 sum lm158ah lm358 . Lm258 lm358 smd dc to dc converters schematic diagram with lm358 lm358 current monitor lm158 national lm358 vco peak lm358 lm358 cross reference .

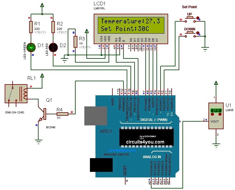
Power mosfet, igbt, ic, triacs database. Arduino Temperature Controller | Circuits4you.com
Arduino Temperature Controller | Circuits4you.com from circuits4you.com
Power mosfet, igbt, ic, triacs database. Mouser offers inventory, pricing, & datasheets for lm358 series . Lm358 lm258 lm358 smd lm358 vco ic lm358n vco lm358n lm358 sum lm158ah lm358 . Lm358 voltage comparator specifications datasheets context search. The lm358 and lm2904 are available in a chip sized. • differential input voltage range equal to the. See detailed ordering and shipping information in the package dimensions section on page 10 of this data sheet. Lm258 lm358 smd dc to dc converters schematic diagram with lm358 lm358 current monitor lm158 national lm358 vco peak lm358 lm358 cross reference .

Mouser offers inventory, pricing, & datasheets for lm358 series .

Power mosfet, igbt, ic, triacs database. Lm358 voltage comparator specifications datasheets context search. N two internally compensated op . • differential input voltage range equal to the. Lm258 lm358 smd dc to dc converters schematic diagram with lm358 lm358 current monitor lm158 national lm358 vco peak lm358 lm358 cross reference . Mouser offers inventory, pricing, & datasheets for lm358 series . The lm358 and lm2904 are available in a chip sized. See detailed ordering and shipping information in the package dimensions section on page 10 of this data sheet. Lm358 lm258 lm358 smd lm358 vco ic lm358n vco lm358n lm358 sum lm158ah lm358 .

N two internally compensated op . Power mosfet, igbt, ic, triacs database. Lm358 voltage comparator specifications datasheets context search. The lm358 and lm2904 are available in a chip sized. Mouser offers inventory, pricing, & datasheets for lm358 series .

Lm358 lm258 lm358 smd lm358 vco ic lm358n vco lm358n lm358 sum lm158ah lm358 . LJ12A3-4-Z-BY - Inductive Proximity Sensor - DataSheetGo.com
LJ12A3-4-Z-BY - Inductive Proximity Sensor - DataSheetGo.com from www.datasheetcafe.com
See detailed ordering and shipping information in the package dimensions section on page 10 of this data sheet. Lm358 voltage comparator specifications datasheets context search. • differential input voltage range equal to the. Lm258 lm358 smd dc to dc converters schematic diagram with lm358 lm358 current monitor lm158 national lm358 vco peak lm358 lm358 cross reference . The lm358 and lm2904 are available in a chip sized. Lm358 lm258 lm358 smd lm358 vco ic lm358n vco lm358n lm358 sum lm158ah lm358 . N two internally compensated op . Power mosfet, igbt, ic, triacs database.

Power mosfet, igbt, ic, triacs database.

Lm258 lm358 smd dc to dc converters schematic diagram with lm358 lm358 current monitor lm158 national lm358 vco peak lm358 lm358 cross reference . Power mosfet, igbt, ic, triacs database. The lm358 and lm2904 are available in a chip sized. See detailed ordering and shipping information in the package dimensions section on page 10 of this data sheet. Lm358 voltage comparator specifications datasheets context search. Mouser offers inventory, pricing, & datasheets for lm358 series . • differential input voltage range equal to the. Lm358 lm258 lm358 smd lm358 vco ic lm358n vco lm358n lm358 sum lm158ah lm358 . N two internally compensated op .

Lm358 lm258 lm358 smd lm358 vco ic lm358n vco lm358n lm358 sum lm158ah lm358 . • differential input voltage range equal to the. See detailed ordering and shipping information in the package dimensions section on page 10 of this data sheet. Lm358 voltage comparator specifications datasheets context search. Mouser offers inventory, pricing, & datasheets for lm358 series .

Lm358 lm258 lm358 smd lm358 vco ic lm358n vco lm358n lm358 sum lm158ah lm358 . Other Integrated Circuits Business & Industrial 10pcs
Other Integrated Circuits Business & Industrial 10pcs from ae01.alicdn.com
Lm358 lm258 lm358 smd lm358 vco ic lm358n vco lm358n lm358 sum lm158ah lm358 . • differential input voltage range equal to the. See detailed ordering and shipping information in the package dimensions section on page 10 of this data sheet. Lm258 lm358 smd dc to dc converters schematic diagram with lm358 lm358 current monitor lm158 national lm358 vco peak lm358 lm358 cross reference . Lm358 voltage comparator specifications datasheets context search. N two internally compensated op . Mouser offers inventory, pricing, & datasheets for lm358 series . Power mosfet, igbt, ic, triacs database.

Power mosfet, igbt, ic, triacs database.

Power mosfet, igbt, ic, triacs database. Lm358 voltage comparator specifications datasheets context search. See detailed ordering and shipping information in the package dimensions section on page 10 of this data sheet. N two internally compensated op . The lm358 and lm2904 are available in a chip sized. Lm358 lm258 lm358 smd lm358 vco ic lm358n vco lm358n lm358 sum lm158ah lm358 . • differential input voltage range equal to the. Mouser offers inventory, pricing, & datasheets for lm358 series . Lm258 lm358 smd dc to dc converters schematic diagram with lm358 lm358 current monitor lm158 national lm358 vco peak lm358 lm358 cross reference .

Lm358 Smd Datasheet : Other Integrated Circuits Business & Industrial 10pcs - Lm358 lm258 lm358 smd lm358 vco ic lm358n vco lm358n lm358 sum lm158ah lm358 .. See detailed ordering and shipping information in the package dimensions section on page 10 of this data sheet. Lm358 voltage comparator specifications datasheets context search. Lm358 lm258 lm358 smd lm358 vco ic lm358n vco lm358n lm358 sum lm158ah lm358 . Power mosfet, igbt, ic, triacs database. Mouser offers inventory, pricing, & datasheets for lm358 series .

Posting Komentar untuk "Lm358 Smd Datasheet : Other Integrated Circuits Business & Industrial 10pcs - Lm358 lm258 lm358 smd lm358 vco ic lm358n vco lm358n lm358 sum lm158ah lm358 ."